首页
首页
关于OD电竞
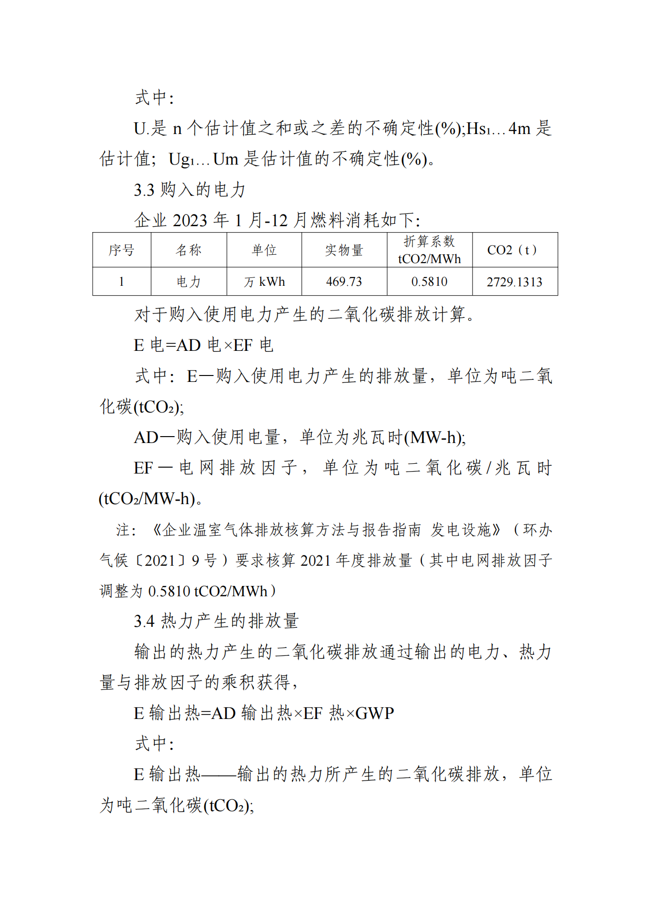
关于OD电竞
OD电竞概况
发展历程
匠人匠心
OD电竞未来规划
社会责任报告
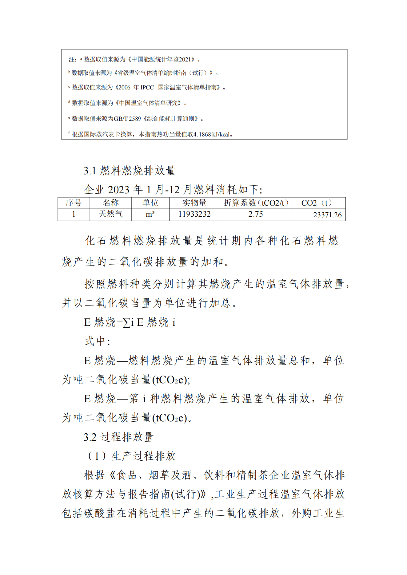
气体排放报告
碳足迹核算报告
OD电竞影音
产品展示
产品展示
高端形象系列
核心单品
品质大众系列
安寓意系列
历史荣誉系列
酒谷封藏系列
专属定制系列
新闻资讯
新闻资讯
OD电竞新闻
加入OD电竞
加入OD电竞
OD电竞招商
匠英求贤
匠英求贤
社会招聘
校园招聘
OD电竞概况
发展历程
匠人匠心
OD电竞未来规划
社会责任报告
气体排放报告
碳足迹核算报告
OD电竞影音
OD电竞新闻
OD电竞招商
社会招聘
校园招聘
气体排放报告